科研动态
张勇团队揭示内源性AMPA受体在印迹细胞群的动态再分布在感觉学习中的关键作用
2025年7月9日,北京大学基础医学院神经生物学系、IDG麦戈文脑科学研究所张勇研究员课题组在《Neuron》在线发表题为“Dynamic redistribution of AMPA receptors toward memory-related neuronal ensembles in mice barrel cortex during sensory learning”的研究论文。本研究发现,感觉学习引起小鼠桶状皮层(barrel cortex)记忆相关神经元集群(印迹细胞,engram cell)突触可塑性变化,揭示AMPA受体在印迹细胞和非印迹细胞之间的动态重分布在感觉记忆形成和提取过程中发挥关键作用。

感觉学习是大脑处理信息、塑造行为和认知功能的核心过程。桶状皮层作为整合感觉信息的关键脑区在感觉记忆存储中扮演重要角色。领域内对记忆存储的机制已有初步认识,普遍认为记忆印迹细胞和突触可塑性(synaptic plasticity)共同介导这一过程;然而,记忆形成和提取过程中印迹细胞在突触可塑性层面如何变化,突触可塑性关键分子AMPA受体在此过程中是否存在神经元集群特异性的动态调控,尚未得到清晰地阐释。为此,张勇团队采用RAM(Robust Activity Marking)系统标记活性神经元集群,并结合在体双光子成像、光遗传学、化学遗传学和电生理记录等技术,探索了桶状皮层感觉记忆相关印迹细胞的突触重塑规律。
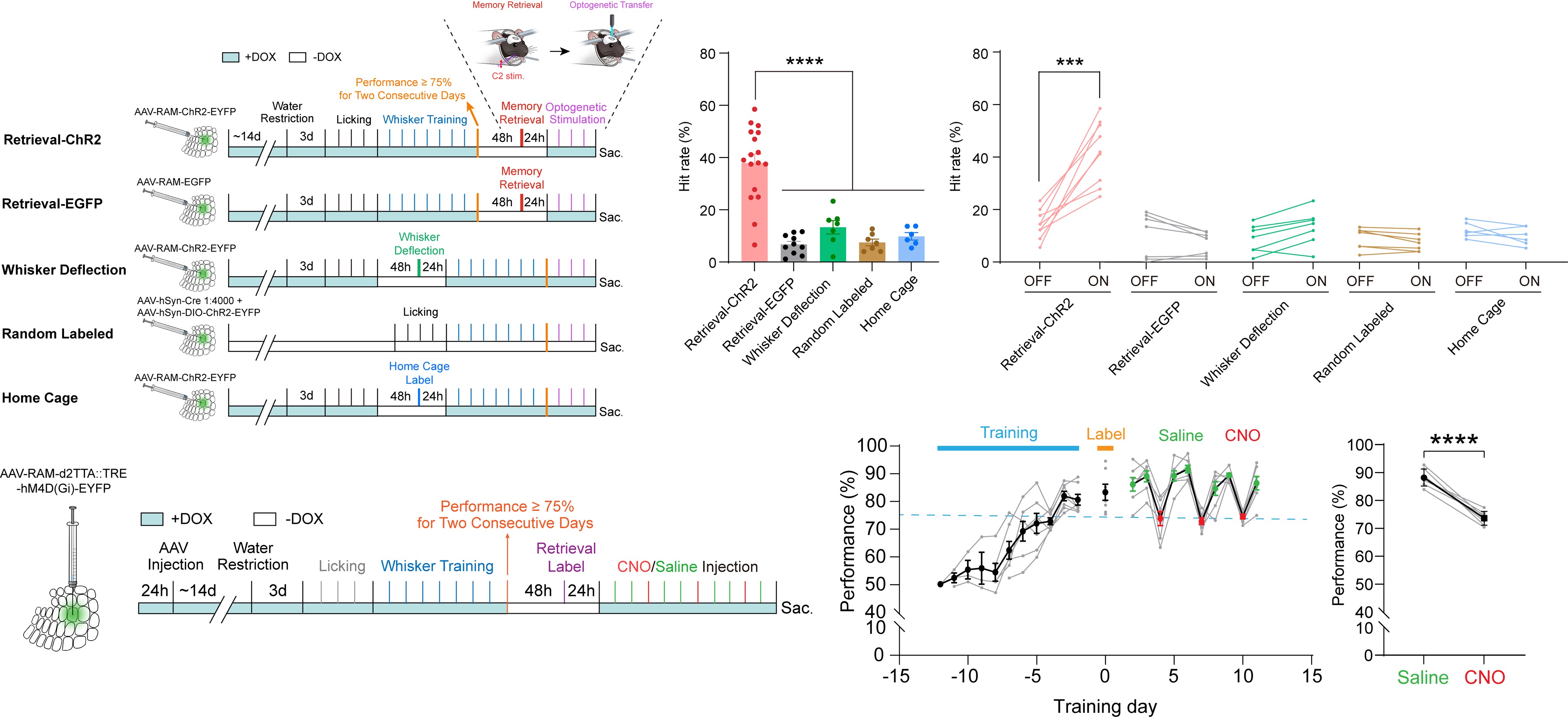
研究发现桶状皮层中RAM系统标记的活性神经元(RAM+神经元)与小鼠胡须感觉检测任务(Sensory detection task)中感觉记忆编码直接相关:激活RAM+神经元可诱发舔水行为(模拟感觉感知),抑制该群体则显著降低任务表现(图1)。不同层的桶状皮层神经元对感觉学习呈现差异化的响应模式,通过系统对比活化神经元的群体组成、电生理特性及树突棘变化等特征,作者发现感觉学习主要募集L2/3的兴奋性神经元为记忆印迹细胞,并发生特异性修饰。

图1. RAM+神经元集群活性介导记忆提取
接下来,研究者采用在体双光子成像对感觉学习过程中SEP-GluA1敲入小鼠L2/3中印迹细胞和非印迹细胞中突触可塑性变化(树突棘结构,树突棘表面AMPA受体水平)进行了长时程检测(图2)。结果显示,感觉学习引起印迹细胞(RAM+)与非印迹细胞(RAM-)突触功能发生差异化重塑,相比于非印迹细胞(RAM-),印迹细胞(RAM+)的树突棘密度、体积以及树突棘表面GluA1水平都发生特异性增加,更有意思的是,RAM+与RAM-神经元的树突棘表面GluA1呈现相反的变化趋势,均与小鼠行为表现成正相关性(图2),提示印迹细胞和非印迹细胞对感觉记忆形成和提取都有贡献。此外,作者还解析了感觉学习诱导的印迹细胞突触可塑性变化的环路机制,发现感觉学习选择性加强L4-L2/3 RAM+神经元间的突触连接。

图2. RAM+和RAM-神经元中差异化的AMPAR可塑性与小鼠行为显著相关
综上,该研究揭示感觉学习诱导亚层选择性的桶状皮层神经元激活,并阐明了记忆印迹细胞(RAM+)特异性突触可塑性变化。研究发现感觉学习选择性增强特定神经元集群(L4-L2/3 RAM+神经元)的突触连接效率,首次将记忆形成的细胞和突触机制相关联,为理解记忆存储的神经基础提供了重要依据,并为研究自闭症、神经发育疾病等感觉处理缺陷相关疾病的致病机理提供了新的线索。

北京大学基础医学院神经生物学系张勇研究员为论文的通讯作者,博士生李君昭为第一作者。约翰霍普金斯大学医学院Richard Huganir教授团队、德克萨斯大学西南医学中心林映晞教授团队及北京师范大学章晓辉教授团队为该研究提供了重要帮助。该研究得到科技创新2030 “脑科学与类脑研究”重大项目(2022ZD0204900)、国家自然科学基金(31970911)等基金的支持。
原文链接:https://authors.elsevier.com/a/1lPCr3BtfHC%7Een
