科研动态
白色脂肪褐变,是近年来发现的一种新现象,即:以储存甘油三酯为主要功能的白色脂肪,可转变为具有“燃烧脂肪”功能的米色脂肪;该过程具有降低机体脂肪蓄积、增加胰岛素敏感性等代谢优化作用;因此,具有健康减肥及防治2型糖尿病等潜在作用。脂肪褐变,受脑调控。冷疗法,是诱导脂肪褐变的重要途径之一。然而,脑如何感知寒冷,如何启动褐变过程,其机制尚不完全清楚。北京大学基础医学院郑瑞茂研究员团队与其他团队合作,在Advanced Science发表论文揭示:下丘脑背内侧核(DMH)的GABA能神经元(DMH-GABA神经元)响应寒冷刺激,并发出神经纤维到“外侧视前区”(LPO),以介导褐变,并由此提升能量消耗、降低脂肪蓄积,发挥减肥及糖代谢优化作用[1]。
北京大学基础医学院郑瑞茂研究员团队前期在Advanced Science(2023)报道,DMH神经元PKA信号是参与脂肪褐变调控的重要中枢因子。其团队在Theranostics(2024)报道,交感神经激活脂肪细胞“βAR-mTOR-Lipin1”信号通路,是介导褐变的重要外周机制。本次研究,则发现了寒冷诱导脂肪褐变的新机制,揭示了调控脂肪褐变的脑神经通路。该研究以The DMHGABA Neurons Play a Crucial Role in TheRegulation of Cold-Induced White Adipose Browningthrough DMH to LPO Projection为题,于2025年11月5日,在线发表于Advanced Science。

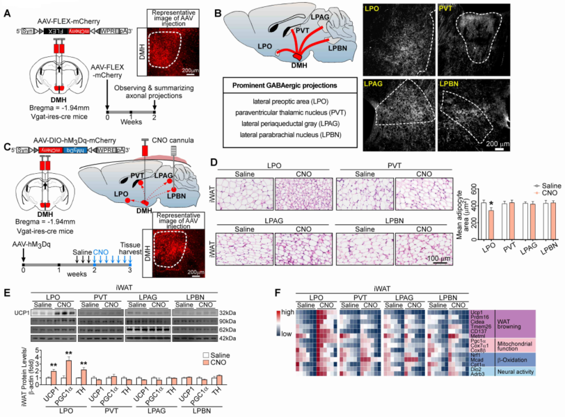
研究发现,寒冷刺激可激活脑内诸多脑区c-Fos表达。DMH的GABA神经元亦被显著激活。DMH 主要包含γ-氨基丁酸(GABA)能与谷氨酸(Glu)能两类神经元。转录组测序、功能失活实验、以及化学遗传与光遗传学验证实验共同揭示,这些DMH-GABA能神经元可能是脑响应寒冷应激并启动脂肪褐变的关键神经细胞之一。神经机制研究显示:DMH-GABA能神经元向诸多神经核团发出GABA能投射,包括外侧视前区(LPO)、丘脑室旁核(PVT)、导水管周围灰质外侧部(LPAG)及外侧臂旁核(LPBN)等核团。环路功能研究发现,DMH-GABA至LPO 投射参与介导脂肪褐变过程(图1)。

图1:DMH-GABA至LPO 神经投射参与介导脂肪褐变过程文章结论与讨论
研究运用单细胞水平标记技术、基因工程技术、组学技术、光化学遗传学、神经示踪及相关代谢学等技术,揭示了褐变调控的新机制,发现下丘脑DMH-GABA神经元及其投射至LPO的神经纤维在寒冷诱导白色脂肪褐变过程中发挥重要调控作用,为机体能量稳态调控中枢机制,提供了新参考(图2)。

图2:白色脂肪组织褐变中枢调控新机制
对于DMH内神经元亚型、以对该神经投射下游机制的进一步探索,是值得期待的后续研究方向。高新技术的运用,将有利于解析更深层机制,为代谢调控理论及相关疾病防治转化工作提供新视野。
北京大学基础医学院苏志洁博士研究生、侯予甲博士研究生,西南医科大学王炳蔚副研究员以及上海科技大学周倩博士为该论文共同第一作者,北京大学郑瑞茂研究员和上海科技大学沈伟研究员为共同通讯作者。北京大学基础医学院为第一完成单位。该研究是在北京大学基础医学院人体解剖与组织胚胎学系、北京大学神经科学研究所、教育部神经科学重点实验室、国家卫生健康委员会神经科学重点实验室、西南医科大学教育部代谢性心血管疾病医药基础研究创新中心以及上海科技大学生命科学与技术学院平台上完成的,同时也得到国家科技重大专项、国家自然科学基金、北京市自然科学基金、中国博士后科学基金、北京生命科技研究院重点项目、北京大学科研启动基金等资金支持。
原文链接:https://advanced.onlinelibrary.wiley.com/doi/epdf/10.1002/advs.202508513
