科研动态
空间记忆不仅帮助我们“记住位置”,更重要的是让我们能够根据环境变化不断更新认知。然而,一个核心问题始终存在:记忆是如何被更新的?在睡眠剥夺的情况下,这一过程为何会失败?
近日,北京大学基础医学院万有/伊鸣团队连续发表两项研究成果,分别发表于 Advanced Science 和 Nature Communications,从“记忆更新”和“睡眠剥夺”两个角度,系统揭示了空间记忆与睡眠之间的关键机制。


记忆如何更新?睡眠中的“重放”机制(Advanced Science)
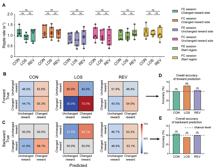
在发表于 Advanced Science 的研究中,研究团队通过构建动态变化奖励的空间任务,揭示了长期空间记忆更新的过程。研究发现,当环境发生改变时,动物不会立即调整行为,而是经历一个关键过渡阶段,其中“偏好丧失阶段”(LOS)是记忆更新真正发生的窗口。

在神经机制上,研究重点分析了海马位置细胞的“重放”(replay)活动。结果显示:
· 清醒状态下,重放模式变化不明显
· 睡眠(尤其是NREM睡眠)期间,重放显著偏向更新的信息
这表明,记忆更新并非在行为过程中完成,而是在睡眠中通过神经活动对新旧信息进行整合。

此外,在行为中的重放活动还可以预测未来选择,提示海马神经元在决策中的作用。

睡眠不足为何导致记忆失败?神经网络灵活性受损(Nature Communications)
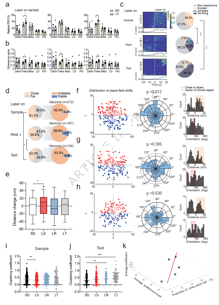
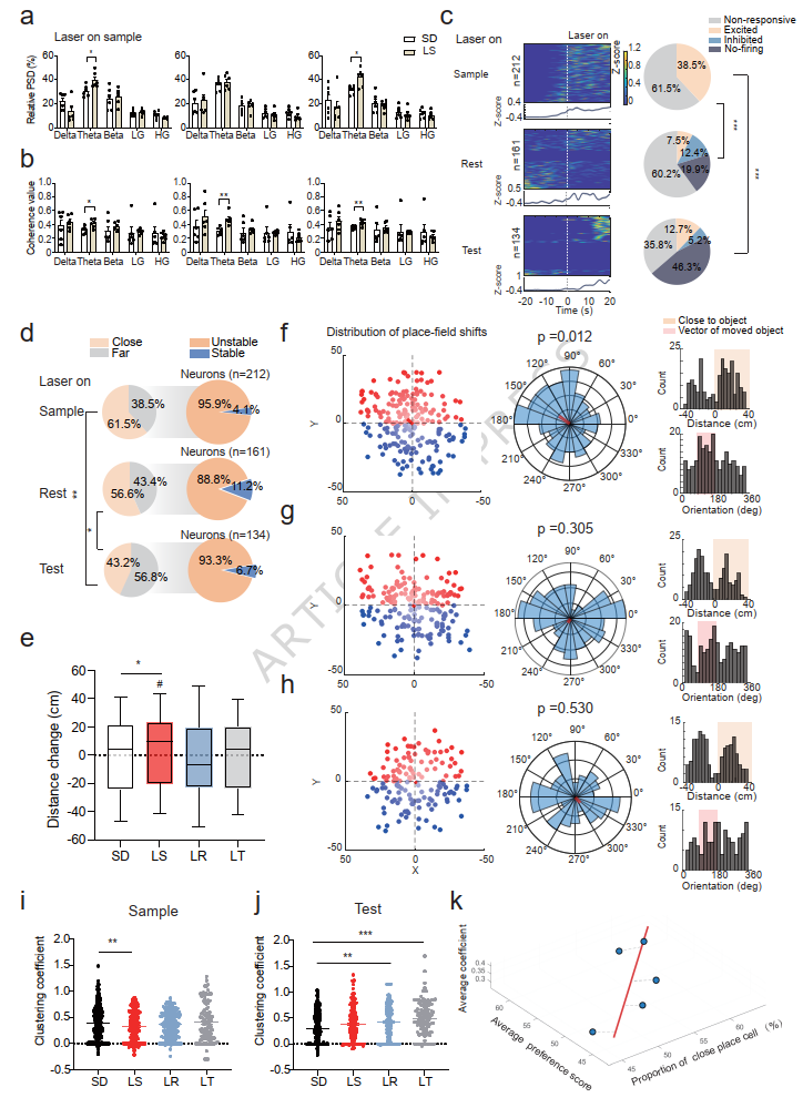
在发表于 Nature Communications 的研究中,团队进一步探讨了睡眠剥夺对空间记忆的影响。
通过物体-位置识别任务(OPR),研究发现:睡眠剥夺显著损伤空间记忆,但不影响运动能力或探索行为,说明其直接作用于认知过程。

借助自主设计的小鼠多脑区记录光纤电极系统,研究者同时记录内侧隔区PV阳性中间神经元与海马CA1区的神经活动,并结合光遗传手段进行精确操控。
结果表明:
· 海马区theta节律减弱
· 内侧隔区PV阳性中间神经元可能参与位置信息形成阶段的编码
· MS-海马之间同步性下降

在海马位置细胞群体层面,研究发现一个关键变化:
睡眠剥夺会增强位置细胞之间的共活性,使神经元放电趋于同步,从而将神经网络限制在一个更低维的状态中。这种“过度耦合”降低了网络的灵活性,使其难以重新组织以编码新· 的空间信息,最终导致记忆更新失败。

进一步实验显示:
在记忆编码阶段激活内侧隔区PV阳性神经元,可以恢复网络节律、改善位置细胞活动,并挽救记忆缺陷,而在其他阶段干预则无效,说明该通路在记忆形成阶段具有关键作用。

从“更新”到“失效”:睡眠在记忆中的双重作用
两项研究从不同角度揭示了同一个核心问题:
· Advanced Science研究表明,睡眠中的神经远重放是记忆更新的关键机制
· Nature Communications研究表明,睡眠剥夺会破坏神经网络的灵活性,从而阻断记忆更新
因此,睡眠不仅提供了记忆更新的“窗口”,也维持了神经网络完成更新所需的“灵活性”。一旦睡眠被打断:
· 重放机制无法正常进行
· 神经网络变得过度同步、缺乏弹性
· 最终导致记忆无法被正确更新
原文链接
Advanced Science:
https://doi.org/10.1002/advs.202416480
Nature Communications:
https://doi.org/10.1038/s41467-026-70268-8
上述两项研究均由北京大学基础医学院神经生物学团队完成。
在 Advanced Science 研究中,北京大学基础医学院博士生佟济甫为第一作者,北京大学基础医学院神经生物学系的万有教授和伊鸣研究员为共同通讯作者。团队其他成员为本研究提供了重要支持与宝贵建议。
在 Nature Communications 研究中,北京大学基础医学院博士生郑雅文为第一作者,北京大学基础医学院神经生物学系的万有教授和伊鸣研究员为共同通讯作者。团队其他成员同样在研究中发挥了重要作用。
两项研究均得到了国家重点研发计划、国家自然科学基金等支持项目的资助支持。
