学院新闻
Eur Heart J|张岩/董尔丹团队合作揭示心肌细胞亚型转换调控脓毒症心脏功能障碍的新机制
脓毒症(sepsis)是一种由于对感染的反应失调而导致的危及生命的急性器官功能障碍综合征,是当今全球范围内主要的死亡原因之一。脓毒症心肌病(sepsis-induced cardiomyopathy,SICM)是脓毒症相关的急性心功能障碍综合征,其核心特征为心室收缩力降低。尽管在脓毒症幸存患者中,射血分数的异常通常具有可逆性,但患有心脏功能障碍的脓毒症患者的总体死亡率高于无心脏功能障碍的患者。现有治疗主要依据脓毒性休克的管理指南,重点在于通过液体复苏和血管活性药物优化血流动力学状态,但对SICM的治疗效果有限。这是由于人们对SICM病理生理机制的认识仍不充分,因此未能建立有效的针对性治疗策略。值得注意的是,当前关于SICM发病机制的研究仍主要停留在整体心脏层面,缺乏在单细胞水平上的系统性探索,这限制了对其病生理机制的精准理解及新型治疗策略的开发。
近日,北京大学基础医学院心血管研究所/北京大学第三医院张岩研究员团队和董尔丹院士团队,联合中国中医科学院石晓路研究员团队以及首都医科大学附属北京安贞医院姚艳教授团队在脓毒症心脏功能障碍治疗方面取得重要进展,在欧洲心脏病学会(ESC)主办的国际权威期刊European Heart Journal杂志(中科院一区,2024年影响因子35.6)发表了题为“Oestrogen-related receptor γ in sepsis-induced cardiomyopathy: role of cardiomyocyte subtype conversion”的研究论文。这项研究揭示了雌激素相关受体γ(ERRγ)通过调控心肌细胞亚型转换在脓毒症心脏功能障碍中的关键作用。这一发现阐明了脓毒症心脏功能障碍的新机制,为脓毒症心脏功能障碍临床治疗提供了新靶点与策略。

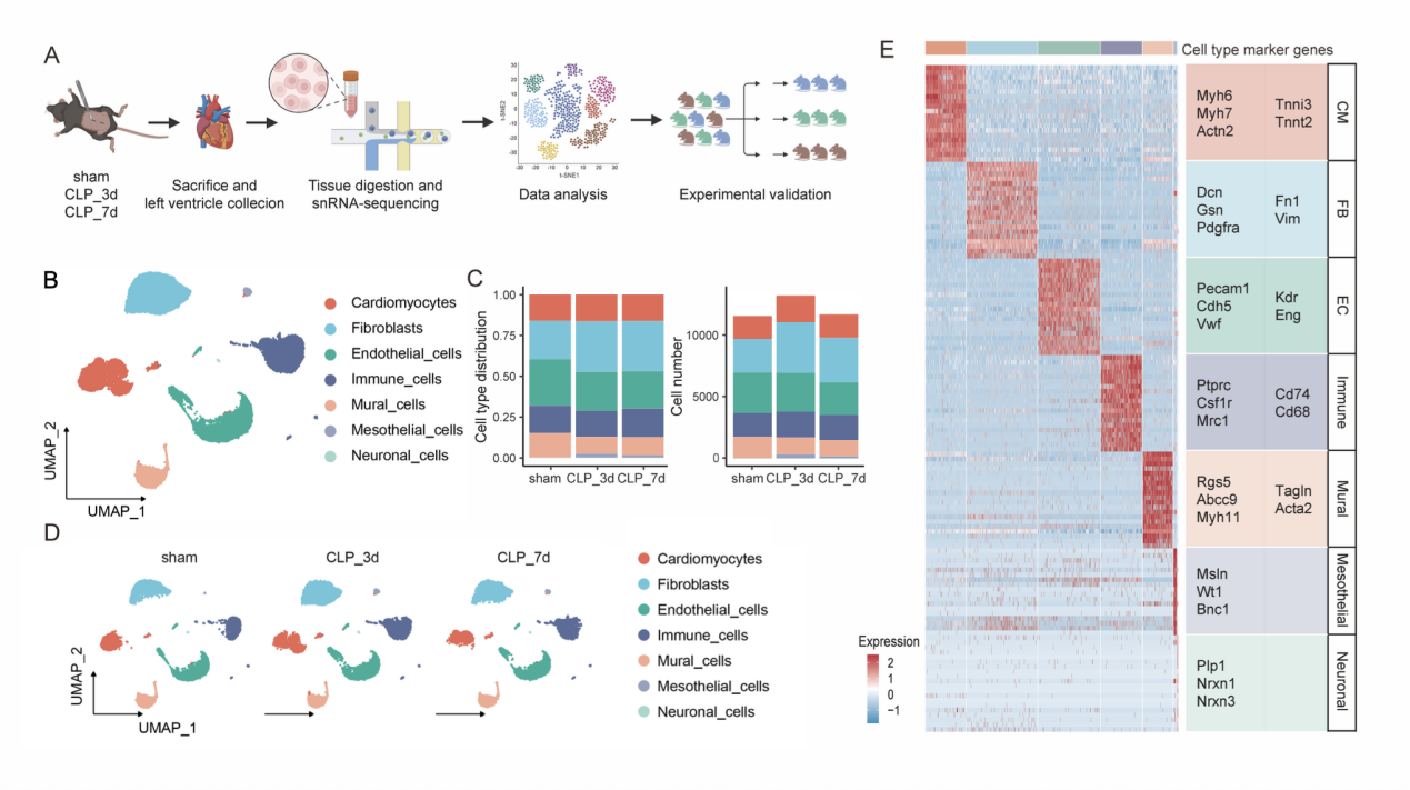
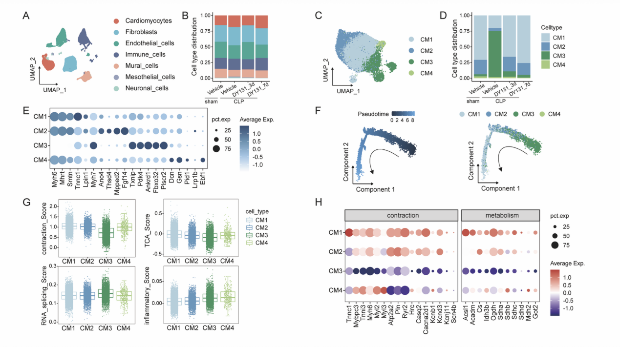
研究团队首先对盲肠结扎穿孔(CLP)小鼠模型的左心室组织进行单细胞核转录组测序(snRNA-seq),以探究脓毒症引起的心肌细胞及非心肌细胞的转录动态变化。分析结果显示,在正常小鼠心脏中,心肌细胞主要分为三种类型:收缩型心肌细胞(高表达Myh6、Ryr2、Ttn等)、损伤反应型心肌细胞(高表达Txnip、Pdk4、Ankrd1等)和过渡型心肌细胞(转录组特征介于上述两者之间)。心肌细胞的拟时序分析显示,在脓毒症小鼠中,收缩型心肌细胞在疾病初期阶段转换为损伤反应亚型。


图1 脓毒症心肌病进程中心脏单细胞图谱及心肌细胞亚型特征
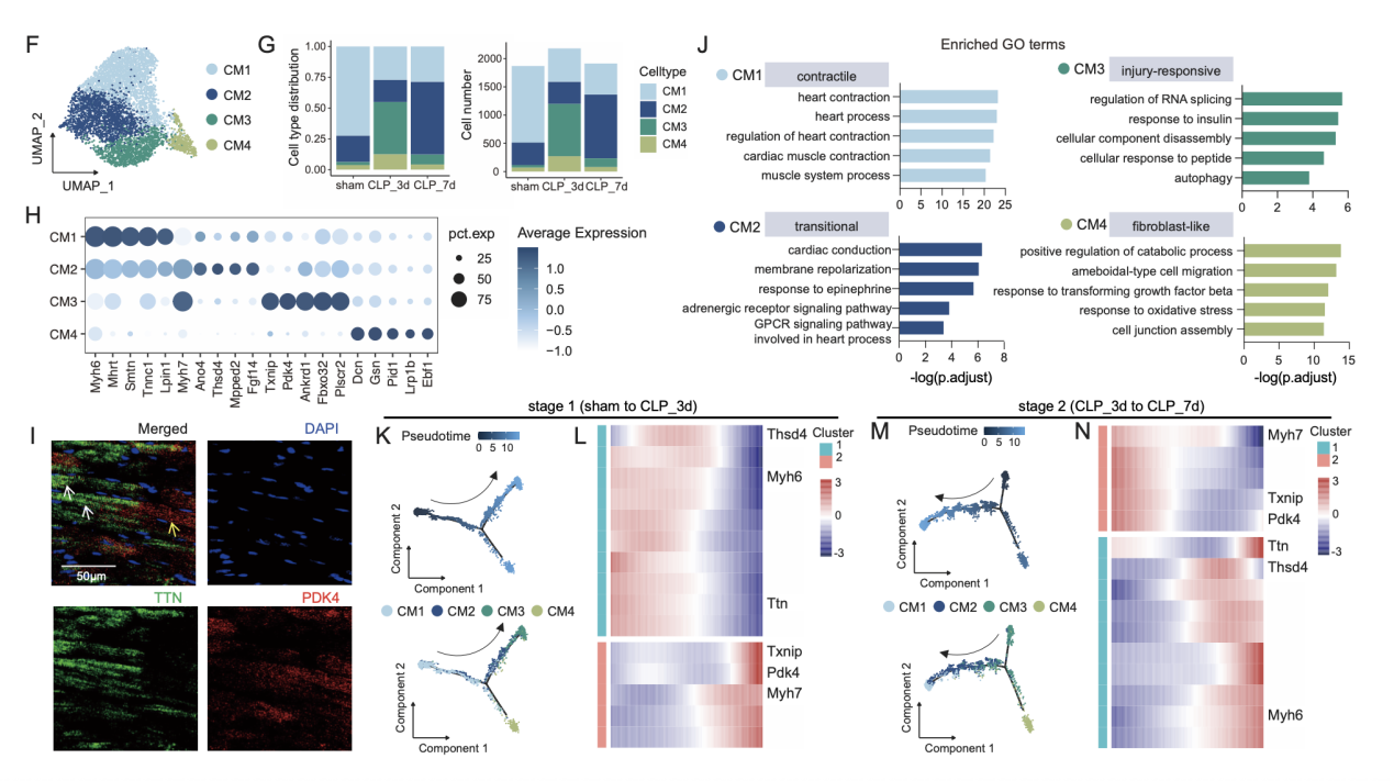
为探究心肌细胞亚型转换在SICM中的病理生理意义和治疗潜力,需要明确其调控机制。研究者通过探索收缩型心肌细胞与损伤反应型心肌细胞转录组之间的差异,并聚焦心肌细胞亚型转换过程中转录因子的表达谱变化,发现该过程可能受核激素受体超家族成员ERRγ这一关键转录因子的调控。

图2 ERRγ是脓毒症心肌病中心肌细胞亚型转换的潜在调控因子
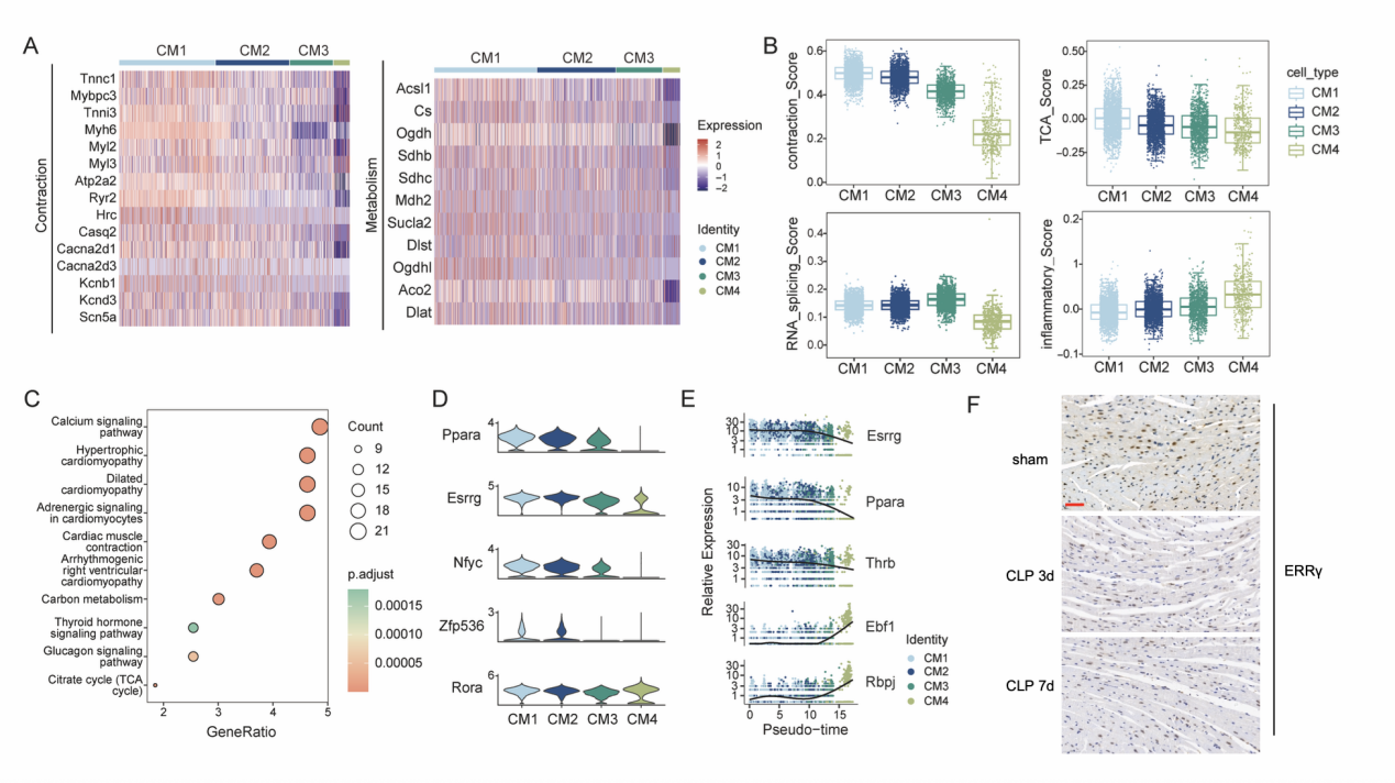
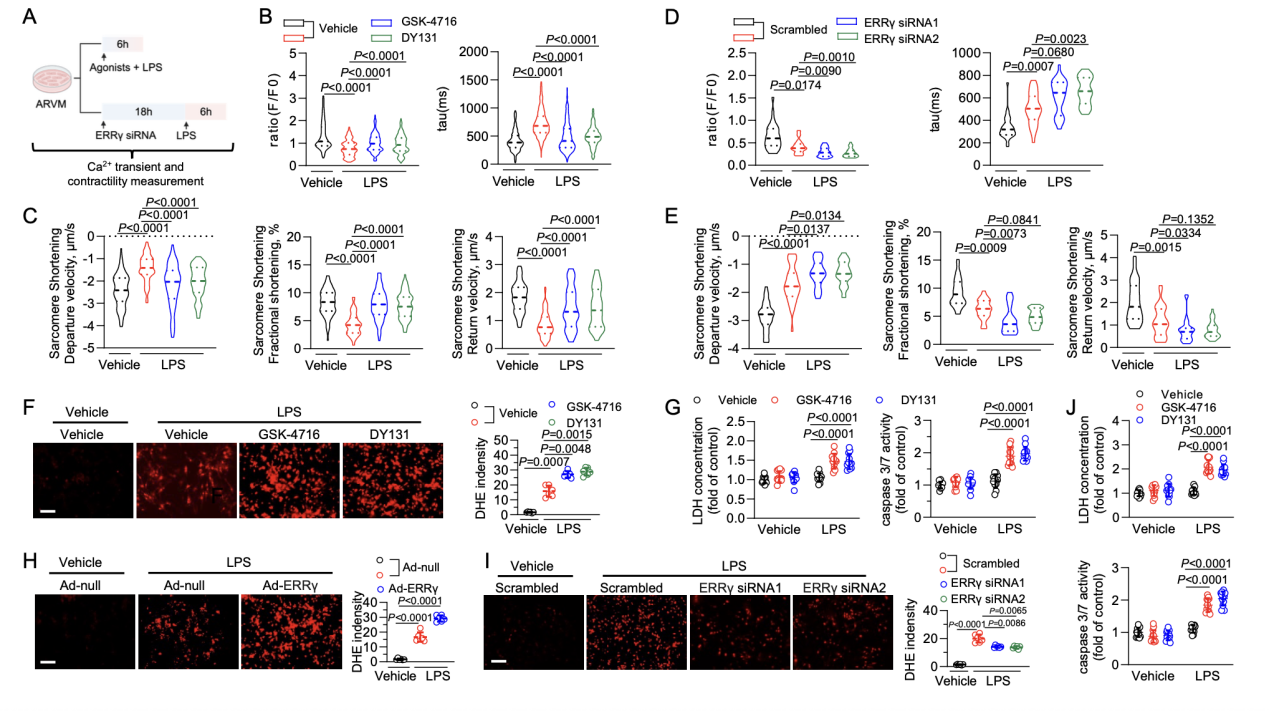
为进一步验证这一亚型转换的调控机制与功能意义,研究者对培养的乳大鼠心室肌细胞(NRVMs)、人胚胎干细胞诱导分化的心肌细胞(hESC-CMs)、成年大鼠心室肌细胞(ARVMs)、成年人心室肌细胞(AHVMs),采用脂多糖(LPS)构建心肌损伤模型并开展功能研究。实验发现,心肌细胞的这种亚型转换由收缩型心肌细胞中ERRγ表达下调所驱动。尽管这种转换会导致心肌收缩力下降、钙瞬变异常从而损害心脏功能,但它能有效减少脓毒症引起的活性氧(ROS)产生和心肌细胞损伤。

图3 ERRγ决定脓毒症心肌病中心肌细胞亚型的特征身份

图4 ERRγ介导的心肌细胞亚型转换的功能特征
接下来,研究者尝试探索通过调节心肌细胞亚型转换来改善SICM的治疗效果。实验发现,在CLP模型小鼠急性感染期后,使用ERRγ激动剂(DY131),显著降低了CLP小鼠的死亡率,改善了左心室收缩功能障碍,增加了心脏组织中与收缩型心肌细胞相关的标志基因的表达。为进一步确认ERRγ激动剂治疗后SICM中心肌细胞亚型的恢复,研究者取接受治疗的CLP小鼠左心室再次进行snRNA-seq,数据分析表明,ERRγ激动剂是通过促进损伤反应型心肌细胞向收缩型心肌细胞的逆转,从而改善心脏功能和SICM的预后。

图5 激活ERRγ通过改善心肌细胞亚型转换减轻脓毒症心肌病

图6 激活ERRγ后脓毒症心肌病中的心脏细胞图谱
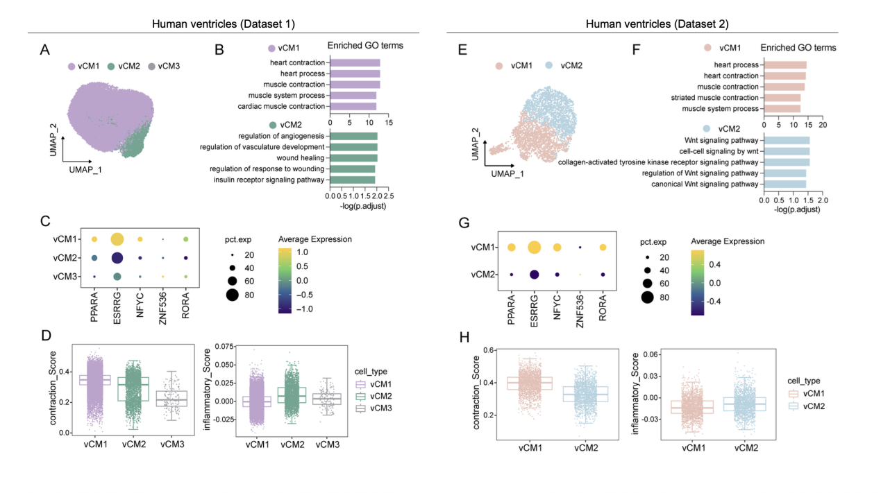
最后,研究者探究了在人的SICM中是否存在类似的心肌细胞亚型转换。通过分析公共数据库中两套人类左心室组织的snRNA-seq数据,发现人类心肌组织中的心肌细胞群体与小鼠心脏中的心肌细胞群体相似,也可以分为“收缩型心肌细胞”和“损伤反应型心肌细胞”。此外,结合对脓毒症患者心脏样本中心肌细胞亚型标志分子、收缩和代谢功能分子与ERRγ的表达检测,研究者在人类心脏中验证了脓毒症引起的心肌细胞亚型转换及其调控机制。


图7 人类心脏中的心肌细胞亚型转换
综上,本研究不仅揭示了心肌细胞亚型转换是SICM引起心脏功能障碍的关键病理生理基础,而且还阐明了ERRγ在这一转换过程中的核心调控作用。在脓毒症急性期之后激活ERRγ具有改善脓毒症心脏功能障碍的潜力。本研究为SICM的发病机制提供了新的单细胞水平视角,拓展了对其病理生理学的理解,并为未来开发新型治疗手段提供了理论依据与潜在策略。

北京大学基础医学院心血管研究所/北京大学第三医院张岩研究员、董尔丹院士,中国中医科学院石晓路研究员和首都医科大学附属北京安贞医院姚艳教授为本文共同通讯作者。北京大学基础医学八年制毕业生杨婧瑮(现为北京大学第三医院心内科博士后)为文章的第一作者。此外,本研究得到北京大学基础医学院刘雅涵副研究员、苏静主任医师,华中科技大学同济医学院陈琛教授、刘茜教授和北京大学第三医院李楠研究员等的大力支持与帮助。
原文链接:https://doi.org/10.1093/eurheartj/ehaf980
